书架
简体
繁體
全部分类
言情小说
耽美小说
同人小说
百合小说
无CP
短篇小说
古代言情
现代言情
悬疑灵异
排行榜
言情小说
耽美小说
同人小说
女尊小说
百合小说
短篇小说
无CP
充值
作家专区
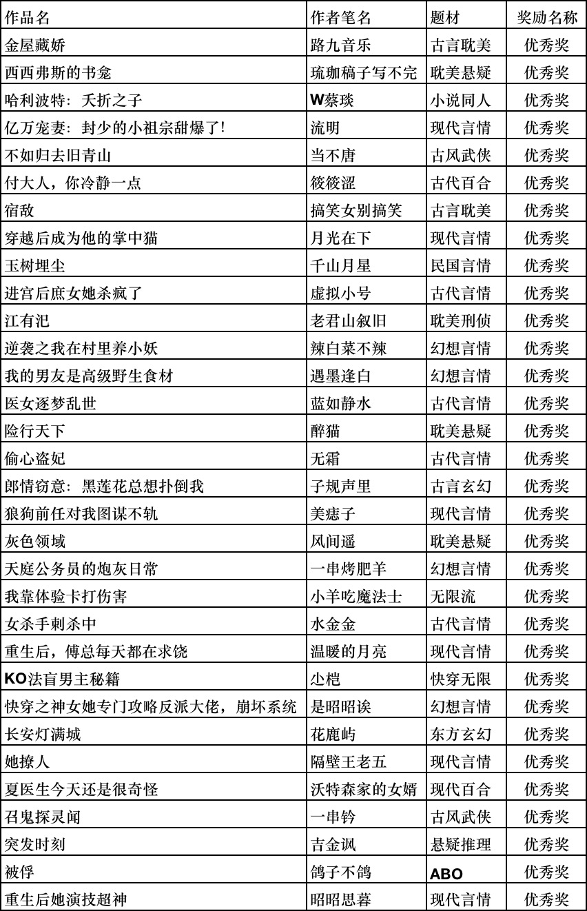
202301期优秀作品名单
2023-02-13 17:47:33
评分达到优秀作品要求,并且在1月更新字数、更新天数以及月度总字数符合要求的作品名单如下:
奖金将于本月15号前随稿酬一起发放!